Integrated Clock Gating Cell
Last modified 2014-02-18
Sini
Clock gating is a common technique for reducing clock power by shutting off the clock to modules by a clock enable signal.Clock gating functionally requires only an AND or OR gate. Consider you were using an AND gate with clock. The high EN edge may come anytime and may not coincide with a clock edge. In that case the output of the AND gate will be a 1 for less time than the clock's duty cycle. You in turn end up with a glitch in your clock signal.
To avoid this, a special kind of clock gating cells are used, that synchronizes the EN with a clock edge. These are call integrated clock gating cells or ICG.
There are two commonly used ICG cell types.
-
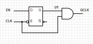
Using AND gate with high EN The following design uses a negative edge triggered latch to synchronize the EN signal to the CLK. The GCLK is available only when the latch o/p is high. GCLK is held low when EN is low.
-
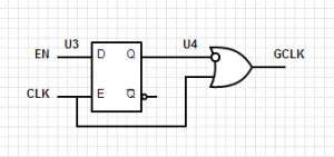
Using OR gate with high EN
The following design uses a positive edge triggered latch. GCLK is held high when EN is low.Note that the latch o/p is inverted at the OR input. Hence, the clock is passed through when this i/p gets a low.



